關於農會
ABOUT
關於農會
農會業務
服務據點
文件下載
最新消息
NEWS
農特產品
PRODUCTS
所有商品
後壁好米
休閒食品
米滿系列
產地直送專區
好農好米禮盒
會員專區
MEMBER
登入
註冊
購物車
CART
關於農會
ABOUT
關於農會
農會業務
服務據點
文件下載
最新消息
NEWS
農特產品
PRODUCTS
所有商品
後壁好米
休閒食品
米滿系列
產地直送專區
好農好米禮盒
小農專區
FARMER
會員專區
MEMBER
登入
註冊
購物車
CART
智能
客服
隱私權政策
服務條款
相關連結
退換貨條款
會員條款
購物說明
0
返回列表
2026
01
02
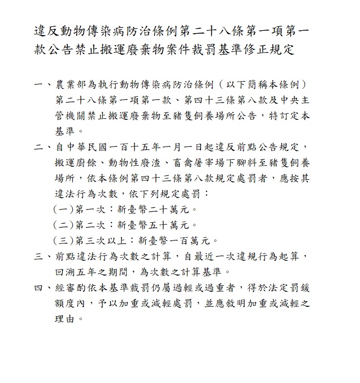
農業部令:修正「違反動物傳染病防治條例第二十八條第一項第一款公告禁止搬運廢棄物案件裁罰基準」,並自中華民國一百十五年一月一日生效。
返回列表
智能
客服
登入
第三方登入
以手機登入
登入
註冊新帳號
註冊新帳號
第三方登入
以手機註冊
同意
服務條款
及
隱私權政策
註冊帳號
返回登入
忘記密碼
取得驗證碼
下一步
設定密碼
送出
隱私權政策
隱私權政策內容
服務條款
服務條款內容
搜尋農特產品
查詢訂單
查詢